پیمایش
صرفنظر از محتوا
بستن
معرفی
درباره معاونت
معاون پژوهشی و فناوری
مدیران
همکاران
تاریخچه
فعالیتها
دستاوردهای پژوهشی
مدیریتها
مدیریت همکاریهای پژوهشی و ارتباط با صنعت و جامعه
مدیریت پشتیبانی پژوهش و فناوری
مدیریت برنامهریزی و پژوهش تحصیلات تکمیلی
نظرسنجی از کارفرمایان محترم پروژههای مشترک دانشگاه
مرکزها
مرکز نشر آثار علمی
مدیریت کتابخانه مرکزی، مرکز نشر و اسناد
آییننامهها و فرمها
آییننامههای پژوهشی
فرمهای پژوهشی
فرآیندهای پژوهشی
تقویم تشکیل جلسههای شورای پژوهشی و کمیسیونهای تخصصی
سامانهها
سامانهها و نرمافزارهای معاونت پژوهشی
سامانه رایانش موازی (سرمد)
خدمات پژوهشی
آزمایشگاه مرکزی
اخذ و اجرا و پایش طرحهای پژوهشی برونسازمانی
اعتبارسنجی نشریات
تاسیس کلینیکهای تخصصی خودگردان
تجهیزات پژوهشی
تحصیلات تکمیلی
همایشها
همکاری با متخصصان و کارآفرینان ایرانی خارج از کشور
فرصت مطالعاتی در صنعت و جامعه
مسائل و اولویتهای پژوهشی
کارگروهها
کارگروه اخلاق در پژوهش
کرسی نظریهپردازی
کارگروه اخلاق در پژوهش زیستی
ارتباط با معاونت
ورود
معاونت
پژوهشی و فناوری
منو
معرفی
درباره معاونت
معاون پژوهشی و فناوری
مدیران
همکاران
تاریخچه
فعالیتها
دستاوردهای پژوهشی
مدیریتها
مدیریت همکاریهای پژوهشی و ارتباط با صنعت و جامعه
مدیریت پشتیبانی پژوهش و فناوری
مدیریت برنامهریزی و پژوهش تحصیلات تکمیلی
نظرسنجی از کارفرمایان محترم پروژههای مشترک دانشگاه
مرکزها
مرکز نشر آثار علمی
مدیریت کتابخانه مرکزی، مرکز نشر و اسناد
آییننامهها و فرمها
آییننامههای پژوهشی
فرمهای پژوهشی
فرآیندهای پژوهشی
تقویم تشکیل جلسههای شورای پژوهشی و کمیسیونهای تخصصی
سامانهها
سامانهها و نرمافزارهای معاونت پژوهشی
سامانه رایانش موازی (سرمد)
خدمات پژوهشی
آزمایشگاه مرکزی
اخذ و اجرا و پایش طرحهای پژوهشی برونسازمانی
اعتبارسنجی نشریات
تاسیس کلینیکهای تخصصی خودگردان
تجهیزات پژوهشی
تحصیلات تکمیلی
همایشها
همکاری با متخصصان و کارآفرینان ایرانی خارج از کشور
فرصت مطالعاتی در صنعت و جامعه
مسائل و اولویتهای پژوهشی
کارگروهها
کارگروه اخلاق در پژوهش
کرسی نظریهپردازی
کارگروه اخلاق در پژوهش زیستی
ارتباط با معاونت
ورود
EN
طرح داخلی
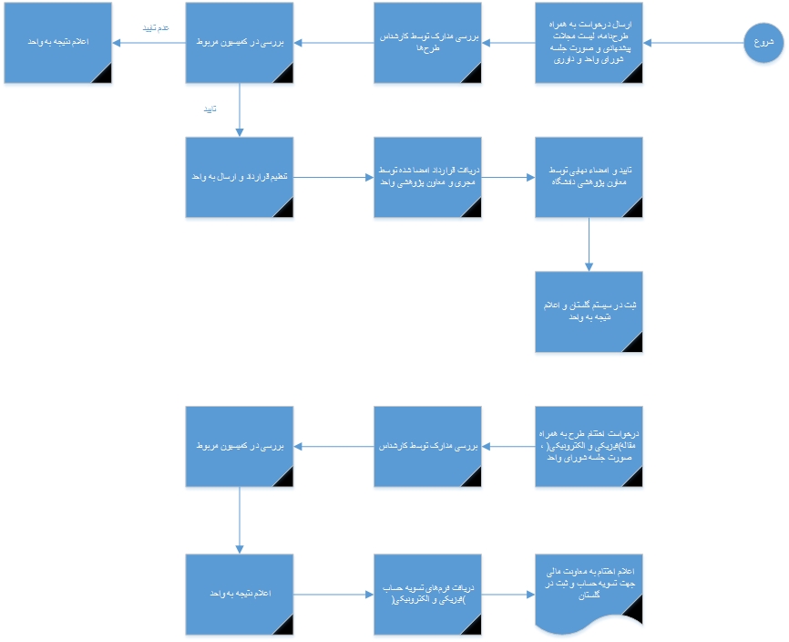
فرآیند اجرایی طرح موظف:
فرآیند اجرایی طرح نیاز محور:
فرآیند اجرایی طرح غیرموظف:
آییننامهها و فرمها:
آییننامه طرحهای پژوهشی (ویژه حوزه علوم انسانی)
راهنمای تدوین و نگارش گزارش نهایی طرح درونسازمانی
شیوهنامه معادلسازی ساعات طرح پژوهشی موظف اعضای هیاتعلمی
آییننامه طرحهای پژوهشی درونسازمانی
دستورالعمل اجرایی طرحهای پژوهشی درونسازمانی
فرم مشخصات طرح پژوهشی پیشنهادی
فرم ارزیابی طرح پژوهشی
فرم ارزیابی نهایی طرح پژوهشی
فرم درخواست حقالتحقیق مجری و همکاران طرح پژوهشی
فرم درخواست تسویه حساب نهایی طرح پژوهشی
فرم گزارش اظهاری مجری برای مواد مصرفی و غیرمصرفی طرح پژوهشی
اداره
تحصیلات تکمیلی:
کفایت دستاورد
امتیاز کتاب
همایش
قطب علمی
واحد پژوهشی
هفته پژوهش
عضو وابسته
اطلاعات تماس:
کارشناس کفایت دستاورد: سرکار خانم زهرا جدید
29902699
04C88B94-2F8D-4A31-B7E7-6DE9CB57DA89
Created with sketchtool.
اینستاگرام
شبکه آپارات
تلگرام
کلاب هاوس
یوتیوب
عضویت در خبرنامه